金融号
  • 金融头条
  • 金融监管
  • 金融智库
  • 财经
  • 银行
  • 中小银行
  • 金融办
  • 曝光台
  • 文化

金融APP

登录 / 注册
退出登录
中国金融网络领袖
CHINA FINANCE NET 中国金融网
  • 首页
  • 焦点 · 分析
  • 央行
  • 金管总局
  • 证监会
  • 大型银行
  • 股份制银行
  • 金融处罚
  • 城商行
  • 农商行
  • 村镇银行
  • 金融科技
  • 金融研究

分享到微信朋友圈

临邑中银富登村镇银行违规被罚 信贷管理不到位等

来源: 中国经济网  2023-02-06 17:00:57

关注金融网
  • 微博
  • QQ
  • 微信
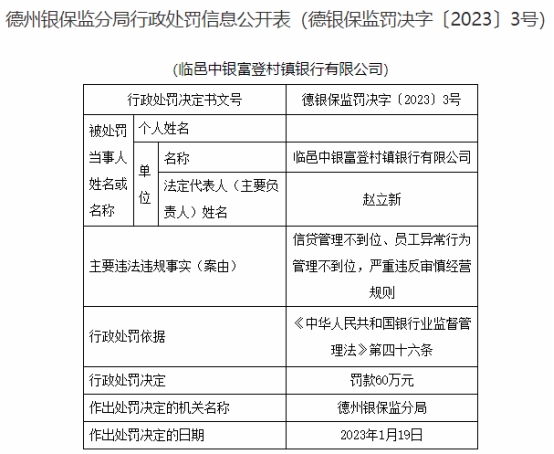
  •   中国经济网北京2月6日讯 银保监会网站近日公布的德州银保监分局行政处罚信息公开表(德银保监罚决字〔2023〕3号、4号)显示,临邑中银富登村镇银行有限公司信贷管理不到位、员工异常行为管理不到位,严重违反审慎经营规则。刘鹏对上述违法违规事实负直接领导责任。 

      德州银保监分局依据《中华人民共和国银行业监督管理法》第四十六条,对临邑中银富登村镇银行有限公司罚款60万元;依据《中华人民共和国银行业监督管理法》第四十八条,对刘鹏警告。 

      《德州银保监分局关于核准刘鹏任职资格的批复》(德银保监准〔2019〕34号)显示,2019年5月10日,德州银保监分局核准刘鹏临邑中银富登村镇银行有限公司副行长任职资格。 

      资料显示,临邑中银富登村镇银行有限公司的股东为中银富登村镇银行股份有限公司,持股比例为100%;中银富登村镇银行股份有限公司的大股东为中国银行股份有限公司,持股比例为90%。 

      相关法规: 

      《中华人民共和国银行业监督管理法》第四十六条:银行业金融机构有下列情形之一,由国务院银行业监督管理机构责令改正,并处二十万元以上五十万元以下罚款;情节特别严重或者逾期不改正的,可以责令停业整顿或者吊销其经营许可证;构成犯罪的,依法追究刑事责任: 

      (一)未经任职资格审查任命董事、高级管理人员的; 

      (二)拒绝或者阻碍非现场监管或者现场检查的; 

      (三)提供虚假的或者隐瞒重要事实的报表、报告等文件、资料的; 

      (四)未按照规定进行信息披露的; 

      (五)严重违反审慎经营规则的; 

      (六)拒绝执行本法第三十七条规定的措施的。 

      《中华人民共和国银行业监督管理法》第四十八条:银行业金融机构违反法律、行政法规以及国家有关银行业监督管理规定的,银行业监督管理机构除依照本法第四十四条至第四十七条规定处罚外,还可以区别不同情形,采取下列措施: 

      (一)责令银行业金融机构对直接负责的董事、高级管理人员和其他直接责任人员给予纪律处分; 

      (二)银行业金融机构的行为尚不构成犯罪的,对直接负责的董事、高级管理人员和其他直接责任人员给予警告,处五万元以上五十万元以下罚款; 

      (三)取消直接负责的董事、高级管理人员一定期限直至终身的任职资格,禁止直接负责的董事、高级管理人员和其他直接责任人员一定期限直至终身从事银行业工作。 

      以下为原文: 

      

      


    更多精彩内容,点击下载 中国金融网APP 查看

    相关新闻
    • 中银富登村镇银行在雄安新区开业

      2020年08月19日10时02分
    • 中银:坚持支农支小 助力脱贫攻坚

      2020年05月21日09时17分
    • 中银富登专属产品支农支小共抗疫情

      2020年02月27日15时35分
    • 肇东中银富登村镇银行被罚

      2023年03月14日13时13分
    • 莲都中银富登村镇银行2宗违法遭罚

      2020年07月14日11时36分
    • 中银富登村镇银行股份有限公司成立

      2020年06月30日09时05分
    友情链接
    • 银行网
    • 中国金融网
    • 金融号
    • 微摄
    • 国家摄影
    • 简介
    • 投稿启示
    • 隐私保护
    • 联系我们
    • 广告服务
    • 友情链接
    • 品牌联盟
    • 编辑部:zjw@financeun.com
    • 媒体合作:774353721@qq.com
    • 机构合作部:1760607283@qq.com

    京ICP备07028173号 -1

    京公网安备11010202007075号

    经营许可证编号:京B2-20200983

    Copyright © 2002-2024 financeun.com Inc. All rights reserved.

    版权所有:中金网投(北京)资产管理有限公司 资产控股:亚洲金控投资有限公司

    ----------------------- 底部结束 ----------------------------->